今回は、ちょっとショッキングな体験談を共有します。
なんと、私のブログ記事と写真が、そっくりそのままnoteに転載されていたのです。
しかも、その記事が検索順位で私の記事を上回って1位に……。
まさか、自分の撮った写真ごと盗用されるとは思ってもみませんでした。
ブログ記事と写真がnoteにパクられた
ある日、検索順位を確認していたら
ある日、ブログの検索順位をチェックしていたところ、
特定のキーワードで「自分のサイトより上位にnoteの記事」が表示されているのに気づきました。

気になって開いてみると、内容も構成も、使っている写真まで完全一致。
私が撮影したオリジナル画像がそのまま使われていました。
正直、目を疑いました。
「ここまで丸ごとコピーする人がいるのか…」という驚きと怒りが入り混じった気持ちでした。
正直、文章は多少は改変されていました。
しかし、写真は完全に丸パクリ。
私が実際に撮影した写真です。
noteに削除依頼してみた結果

note(ノート)はクリエイターや個人が文章を公開できる大手プラットフォーム。
言わずとしれた大手サイトです。
しっかり対応してくれるのではないかと淡い期待を持って問い合わせフォームから私のサイトがパクられている件、写真が無断使用されているので削除して欲しいと、すぐに連絡を取りました。
noteの削除依頼方法と実際の対応内容「PDF様式を自分で作成」「本人確認送付」「できれば郵送」
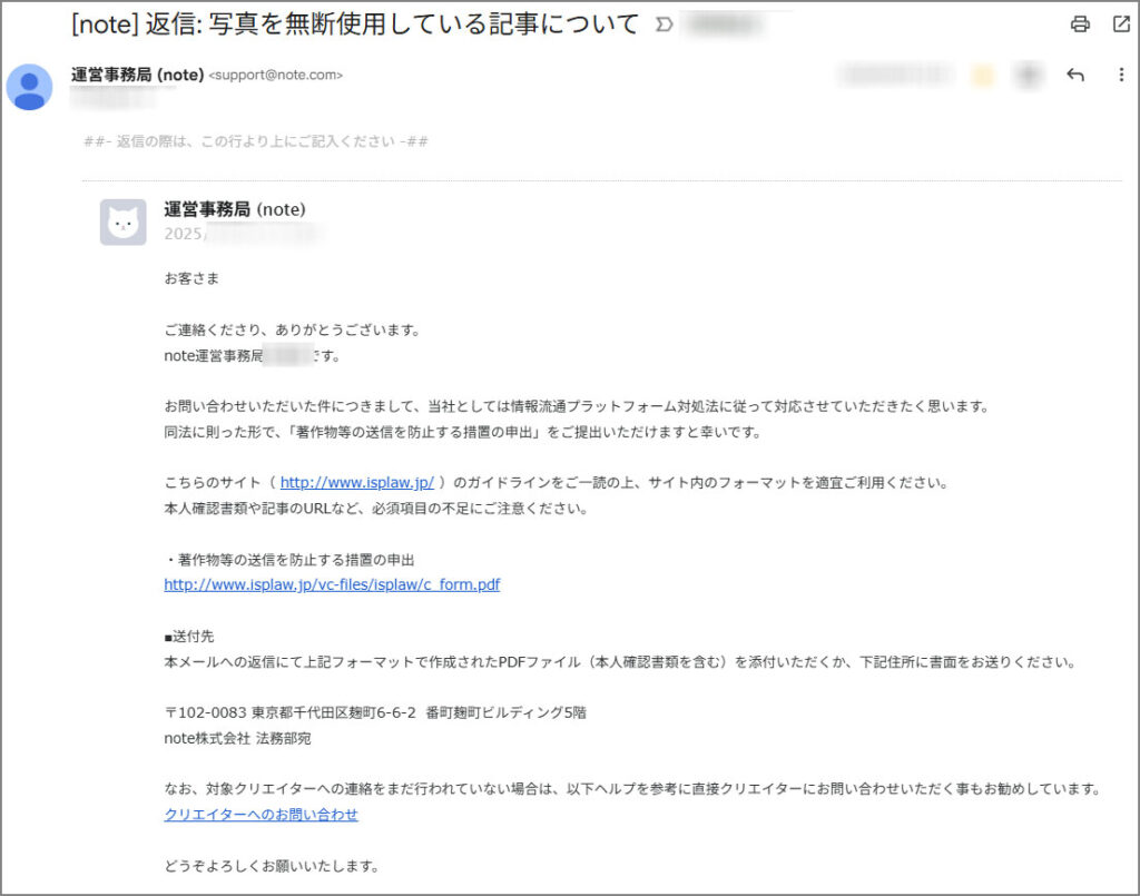
noteのサポートに削除依頼を出してしばらく経過。なかなか返信はありませんでした。
待って待ってやっと返信メールがありました。
しかし、返信内容を見てさらにショック。

「抗議・依頼はPDF形式で様式を自作してください。本人確認書類も添付してください。メールか郵送で受け付けます。」
え? PDFを自分で作って?しかも基本郵送って読めるけれど?
こちらが被害を受けているのに、そんな手間をかけないと動いてもらえないのかと、正直がっかりしました。

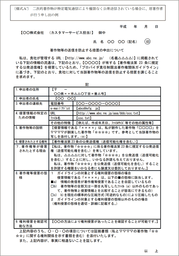
↑添付されていたPDFの記載例がこちら。
この様式を作成しろってこと?そりゃ作れないことはないけれど・・・。
本人確認書類を添付しないといけないのもネックです。
郵送なら郵送料もこちらの負担。
被害者側の負担があまりにも大きい対応です。
🧩noteに無断転載された時の削除依頼手順まとめ
- noteの問い合わせフォームにアクセス
- 問題の記事URLと自分の記事URLを記載
- PDF様式を自作(指示通り)
- 本人確認書類を添付してメール送信または郵送
被害を受けた側がここまで手間をかけなければならないのは、正直やり切れません。
相手に直接連絡してみないといけない…?
また、上記には「あなたが直接連絡取ってみては?」という内容も書かれています。
これはちょっとリスクが高すぎです。
匿名アカウントゆえにリスクが大きい
盗用した本人に連絡を取ろうかとも思いました。
しかし、noteのアカウントは匿名。
相手がどんな人かも分からない以上、逆恨みを受けるリスクもあります。
本来こういうトラブルは、プラットフォームが仲介してくれるべきだと思います。
証拠は明確なのに削除されない現実

公開日や写真データで先出が証明できるのに
私のブログ記事には公開日がしっかり残っています。
さらに、写真の撮影日データを見ても、明らかに私の方が先。
それでも削除対応は煩雑で、結果として泣き寝入りせざるを得ませんでした。
結論:泣き寝入りせざるを得なかった

noteの対応に失望
最終的に、この件は諦めることにしました。
noteの対応には正直、がっかりしました。
ですが、これにめげてブログをやめるつもりはありません。
むしろ今回の出来事で、
「自分のコンテンツは自分で守るしかない」
という現実を改めて痛感しました。
今後の対策と学び
同じような被害を防ぐために、今後は次のような対策を取ろうと思います。
- ✅ 記事冒頭に「無断転載禁止」の表記を入れる
- ✅ 定期的に盗用を確認する
- ✅ 検索順位よりも読者との信頼構築を優先する
まとめ:コンテンツは自分で守るしかない
noteの削除対応は非常に残念でしたが、
今回の経験で「自分の発信を守る意識」の大切さを強く感じました。
正しい手順を踏んでも守られない現実に、強い無力感を感じました。
泣き寝入りにはなりましたが、これからも誠実な情報発信を続けていきます。
同じような被害に遭った方の参考になれば幸いです。

